摘 要:本科教学改革是高校持续推进人才培养创新的重要举措。20世纪70年代以来,美国高校为走出高等教育普及化初期质量低谷,广泛开展“以学生为中心”的教学改革。基于“全美大学生学习性投入调查(NSSE)”2001—2018年约500万本科生样本数据的研究发现,在此次改革中,美国高等教育领域积极回归以学生能力增值为导向的通识性教学目标,涵养以学习主体性、社会建构性和真实情境性为特征的教学生态,营造有利于大学生学习投入的教学环境,并借助学生调查完善教学质量反馈机制。21世纪以来,美国本科教学质量显著提升,但逐渐进入“高原”瓶颈期。具体表现为:本科生能力增值明显,教学过程中反思性学习、合作式学习、课堂表达和生师互动行为显著增加,院校的学业和社会性支持持续增强,但同时多个教学质量指标逐渐趋于停滞甚至有所下降。总体而言,“以学生为中心”的教学改革对保持美国高校人才培养的全球竞争力产生了积极影响。
一、问题的提出
本科教学是高校人才培养的中心工作,是本科教育实现高质量发展的关键环节。2019年,我国高等教育毛入学率达到51.6%,正式迈入普及化阶段。随着规模的快速扩张,高等院校学生业已存在的“学业挑战度不高”“生师互动不足”“成长收获不多”等与教学质量有关的问题日显突出,引发政府及社会的高度关注。放眼全球,美国、加拿大等西方国家早在20世纪70年代就已率先进入高等教育普及化阶段,也曾经历过普及化初期本科教学质量下降的“阵痛”,而不断深化的教学改革便是其走出质量低谷的主要途径。进入21世纪以来,西方各重要国家和国际组织相继颁布教学改革方案,力图通过“课堂革命”“学习革命”激发大学教学改革内在活力,打造人才成长的有利环境。
2015年,欧盟发布《欧洲高等教育区质量保障标准与指导纲要》[1],引导大学将教与学作为中心任务,通过增加本科教学投入、重视学生反馈、提供教师培训等途径提升大学教学质量。英国于2016年施行“卓越教学框架(TEF)”,围绕教学过程、学习环境和学生成果构建大学教学质量评价指标体系,推动英国高校打造更具竞争力和吸引力的教学体系。2006年以来,美国政府连续发布《美国高等教育行动计划》等重要文件,要求高等院校增强对大学生学习和表现的评估,为学生提供卓越的教育质量和公平的教育机会,提升学生的全球胜任力,实现美国始终引领世界的战略目标。[2]
重视和推进本科教学改革已成为各国抢占人才培养高地的重要手段,同时世界范围内的本科教学改革也共同呈现出以学生成长为中心、围绕学生需求提供优质教学环境支持的内涵式发展取向。在高等教育发展的关键时期,学习和借鉴西方国家有关本科教学改革的经验有助于从全球视角审视我国高校教学面临的挑战,突破普及化初期的质量困境。当前对世界高等教育教学改革的研究文献大多为院校案例分析,基于大规模数据呈现各国本科教学改革真实样态的成果还较少。本文将尝试以全球性高校教改运动的主要策源地——美国为案例,探讨其在高教普及化阶段推行的“以学生为中心”的教学改革理论要点和实践路径,并采用“全美大学生学习性投入调查”(National Survey of Student Engagement,下文简称NSSE)的历时性数据,呈现2001—2018年美国本科教学中与学习投入和学习环境支持有关的质量指标变化趋势,从大学生学习投入视角验证本次改革提升教学质量的真实效果,为我国高等教育普及化阶段的本科教学改革提供更开阔的视野和循证依据。
二、文献回顾:美国高等教育普及化阶段“以学生为中心”的教学改革理论与实践
20世纪80年代以来,由于大学教学和服务活动未能跟上高等教育普及化阶段入学人数的快速扩张,美国社会各界普遍认为本科教育陷入了严重的“质量危机”。高等教育面临的财政紧张、人才培养过剩、毕业生就业困难、大学生学习积极性下降等一系列问题刺激了政府和社会公众对高等教育的问责情绪。美国高等教育学界在应对这场声势浩大的问责运动过程中,汲取了20世纪以来日益成熟的社会科学、认知科学、脑科学等领域的前沿成果,将本科教育的改革突破点聚焦于将高校课堂教学中普遍存在的“传授范式”转变为“学习范式”[3],从而改善人才培养过程性质量。在基础科学理论和提炼于教学一线的“最优教育实践”(Best Practice)智慧的双重积累下,美国高等教育研究者对大学生学习和认知过程、个体和社会性成长开展了多视角、多维度的研究,重塑了大学教与学的知识观、认知观和成长观,逐渐形成了大学教学改革的思想共识,为一线教学提供了指导思想、技术和动力。
(一)回归以学生能力增值为导向的通识性教学目标
进入高等教育普及化阶段后,受经济危机、财政缩减等因素的影响,美国大学不得不将财政责任转移给普通家庭,而在经济压力之下进入大学的学生们则在学习中表现出强烈的职业性和市场性导向[4]。大学为了迎合学生“消费者”群体的需求,也越来越重视技术性知识和技能的传授。“许多本科生学院由于争抢学生以及为市场需求所驱使而失去了使命感。他们对自己的使命模糊了,搞不清楚如何灌输高等教育和社会借以生存的共同的价值观念。”[5]1966年,超过85%的全美大一新生把“过上一种有意义的生活”作为学习的主要目标,而2000年, 这一比例下降到不足50%[6]。研究者认为,本科教育失去了对“人生意义”的探寻,无法回答“我们是谁”“我们应该如何处世”之类的深层次问题。[7]学界关于教学目标的讨论,使美国高校在教学实践方面更加关注学生的学习效果和能力增值。
在对“职业取向”教育的反思中,众多学者和机构呼吁大学重新强调博雅教育和通识性教学目标,使其反映本科生关键能力的增值,从而解决普遍存在的学习收获不足问题。[8]学术界对大学生的知识广度、信息素养、数量推理等工具性技能以及批判性思维、沟通合作等社会情感能力在其个体发展和社会进步中的作用展开了多种研究。[9]各行业组织和高校开始将学生能力培养作为标准要求。美国工程与技术认证委员会的“工科标准2000”(Engineering Criteria 2000)强调高校应促进学生在应用性科学知识、社会性交往合作以及终身学习等方面11种基础能力的提升。[10]美国学院与大学协会(AAC&U)从人类文化与自然世界、智力和实践、个人和社会责任感、整合与应用学习四个维度概括了大学生需要掌握的基础知识和技能。在院校层面,哈佛大学重构了通识教育课程体系,开发学生对道德理解和认识的能力;斯坦福大学提出“思维之道、行为之道”的通识教育理念;加州大学伯克利分校则提出了与21世纪人才需求相契合的博雅教育理念和行动计划[11];杜克大学将其通识教育目标确定为发展学生的批判性思维能力、判断能力、交流能力,使学生具备从事艰苦工作所需的顽强意志[12]。回归通识性的教学目标使美国大学重新明确了本科教育的崇高理念,稳定了公众对高校人才培养质量的信心,是美国高等教育走出“合法性危机”的重要一环。
(二)围绕学生专业认知模型构建科学教学生态
美国高等教育界充分发挥基础和前沿科学研究的优势,对本科教学中有关学生大脑发展、青春期特征、学习投入等关键要素开展深入研究,为本科教学改革提供了坚实的理论支持。
脑科学和神经科学对大脑认识外部世界方式的研究发现,大脑内的“专业认知模型”与大学生的问题解决、思维推理、外在表达和创新精神等多种通识性能力密切相关[13]。大学教学的主要任务即是通过高阶认知训练,帮助大学生生成完善的“专业认知模型”和“专家知识”体系,使他们能够在更复杂、更富有挑战的环境中开展行动。[14]为此,课程教学需要构建能够唤醒学习主体性、丰富社会建构性和链接真实情境性的教学生态。首先是根据心理学和大学生学习投入理论的研究,与“学习准备”状态相关的好奇心、求知欲有助于促进大学生的积极学习行为,大学有效教学的前提之一是激发学生的学习动机和兴趣,培养学生自主学习的习惯。[15]其次是为了克服大脑认知过程可能存在的倾向性偏见、思维惯性等缺陷,强调大学教学活动要创设学习共同体,增强师生、生生互动的频率[16],以此促进思维碰撞,激发新思想的诞生。由于语言是思维的外部表征,为了完善学生内在思维和逻辑,还需要训练学生口头与书面表达能力。[17]因此,有助于促进互动效果的小班制教学、小组合作学习,以及有助于促进思维表征的课堂讨论、写作训练应成为教学活动的主要方法。最后是基于大脑倾向于与客观世界保持一致性,以及深层学习往往产生于真实社会与实践情境的科学发现[18],强调在教学活动中注重“真实性评价”[19],为学生提供实习、实践等具有社会参与性的高影响力教育活动[20],使他们能够在复杂环境中发展解决现实问题的能力,提升大脑适应生存挑战的水平。科学教学生态的构建使教学要素实现良性互动和循环,确立了本科教学的高阶性,帮助美国本科教学进一步摆脱过度市场化和职业化的弊端。
(三)营造有利于大学生学习投入的教学环境
1983年,美国高质量高等教育研究小组发布《投身学习:发挥美国高等教育的潜力》报告,指出本科教育的关键之处是大学生在学习过程中投入了多少时间、精力和努力。[21]高等教育领域也意识到应关注大学生的学习投入水平,并为此开展了丰富的改革实践。
一是落实实用性和操作性很强的本科教学原则,使本科教学过程更加规范。1987年,多位高等教育专家总结提炼出《本科优质教学质量七原则》向全美高校推广。“七原则”明确了教学过程中生师互动、合作学习、主动学习、及时反馈、高期待等环节的重要性,对美国本科教学实践产生了深远影响,被认为是美国“学生中心”教学改革的起点。21世纪以来,高等教育学者积极开发适用于不同情境的教学原则指导教学实践。美国心理学本科教育会议(2008)开发了《心理学本科优质教育的原则》。[22]卡内基梅隆大学也开发了一系列教师教学和学生学习的原则。[23]这些原则反映了教学改革的科学要求,为一线教学提供了有效的改革工具。
二是大力支持高校教师发展教学学术、鼓励教学创新。[24]院校通过将教学学术纳入晋升和终身职位评审标准、评价教学成果等措施鼓励教师参与教学研究。[25]2001—2002年,一项对全美729所院校的调查发现,三分之二的院校在过去十年中采用了更加灵活和实际性的措施提升教师参与教学改革的积极性[26]。众多一线教师充分利用非中心化的制度优势,创造了案例教学、项目教学、问题教学、同伴互教、小组学习等成百上千种教学法,形成大学教学法创新的“黄金时代”。这些方法大体可以归为五类:以真实为基础类、积极学习类、合作学习类、元认知类、E学习类。[27]
在教学原则推广与教学方法创新的良好氛围下,大学生参与课内学习与课外高影响力教育活动的积极性得到了极大提升。2001年,博耶委员会发布的《重建本科教学》报告发现:72%的大学实施了探究式教学;71%的学校要求学生参加学术讨论会;40%以上的大学中超过一半的学生参加了研究课程。[28]2022年,加州大学70%的本科生参与了原创性研究或创新性项目;三分之一本科生直接协助教师开展科学研究;每年学生的创造发明产品超过600项。[29]教学学术的进步、教学方法和课程创新已经成为美国高校教学改革具有蓬勃生命力的重要标志。
(四)基于学生调查完善教学质量反馈机制
“学生中心”教学理念的广泛传播极大提高了学生作为质量评价主体的地位。高校意识到教学改革的各项措施应以学生是否切身感受和接纳为评判标准。1970年左右,哈佛大学基于全面的校内调查发表了两篇教学质量问题报告,强调大学要采取科学教学方法提升学习质量,鼓励学生自我评估所学所获[30],开启了美国各高校通过内部调查解决教学质量问题的先河。 此后,阿斯汀(Alexander W.Astin)、汀托(Vincent Tinto)等高等教育学者关于大学生学习性投入、大学生学术和社会性整合等问题的理论成果也启发院校通过调查倾听学生声音、了解学生就学体验的思路。包括美国公立与赠地学院协会、美国工程与技术认证委员会等在内的众多机构也支持高校将学习评估作为改进质量的变革机制,要求高校跟踪调查学生学习的表现,以确保学生在毕业时能学到行业标准认定的多项技能。
21世纪初以来,受到社会科学研究“数据循证”范式的影响,重视高校内部质量监测、以大规模学生调查获取教学过程性证据,成为美国本科教学质量保障最重要的创新点和突破点。众多高校设立了教学质量评估机构,根据“七原则”等教学理论设计评估维度,通过问卷、调研等方式研判本校教学质量与理想教育过程之间的差距[31],或参与全国性、区域性大学生学情调查获取教学质量数据[32]。目前具有较高影响力的学情调查包括印第安纳大学主持的“全美大学生学习性投入调查(NSSE)”、加州大学伯克利分校开发的“研究型大学学生学习经历调查(SURE)”和“本科生就读经历调查”(UCUES)等。其中,NSSE项目每年吸引五百多所北美地区的高校参与,启发了澳大利亚、英国、爱尔兰、智利、中国等国开展大学生学情调查,推动各国高等教育学者围绕“学习性投入”形成研究共同体[33]。美国国家学习成果评价研究所基于811所高校的调查发现,超过70%的学校参与了NSSE项目并依据调查结果开展课程教学改革。[34]学生调查完善了美国本科教学改革反馈机制,是辅助改革及时纠错、灵活变通的重要工具。
三、研究设计
美国高校已广泛采用的学生调查体现了质量治理中倾听学生声音的要求。借助NSSE项目大规模、科学性较强的学生调查数据,可从学习投入视角呈现美国高校本科教学质量的水平和变化。
(一)数据来源和样本情况
NSSE项目每年对参与院校的一年级和四年级学生开展随机抽样调查。本文采用了NSSE项目2001—2018年的本科院校调查数据。该数据集以卡内基高校分类为依据,包含当年各类参与院校一年级和四年级学生的调查情况。在18年中,每年参与项目的全美本科高校数量在300所到800所之间,每年度学生总样本在8万至42万之间。一年级本科学生总样本为2 295 552个,四年级本科学生总样本为2 683 174个(见图1),涵盖了不同专业、不同性别和族群的学生。

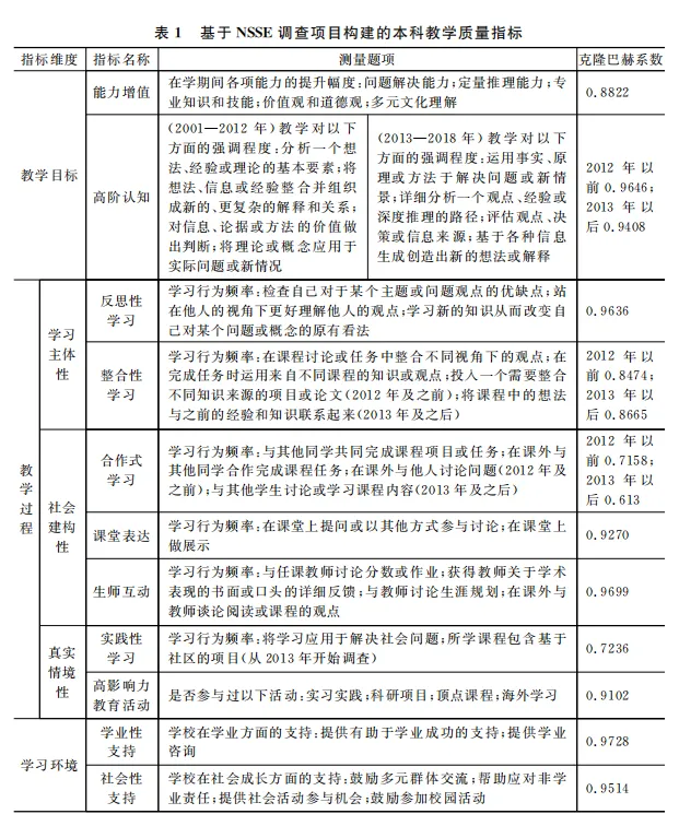
(二)变量构建
NSSE调查聚焦大学生在课程教学、课外教育活动、学校生活等方面的体验,“所有问题的设计都与提高教学质量存在一定关系”,使学校管理者可以通过调查结果发现指导教学工作。[35]自2000年推动全国性调查以来,NSSE的问卷指标和题项经历了不断完善的过程。2013年NSSE项目顺应美国新时期高校教改的趋势,将问卷指标体系从“五大可比指标”转变为“十个主题”,但大部分题项仍保持一致性。问卷中有9道大题37个小题涉及课程教学活动。本文根据上述美国高校“学生中心”教学理论视角,整合NSSE项目原有的教学质量指标,从三个维度展开分析。一是教学目标维度,包含学生能力增值和课堂高阶认知训练。二是教学过程维度,包含反映学习主体性的反思性学习和整合性学习,反映社会建构性的合作式学习、生师互动和课堂表达,反映真实情境性的实践性学习和高影响力教育活动。三是学习环境维度,包含学生所感知的学业性和社会性成长支持水平。各指标均采用NSSE问卷的题项进行构建和验证(见表1)。问卷采用四点量表,在分析中转换为百分制。2013年前后,各指标包含题项的变动幅度较小,只有“高阶认知”指标凸显了“创造”思维作为课程教学目标的重要性。

四、NSSE(2001—2018)数据呈现的美国本科教学质量水平变化
研究首先统计NSSE调查项目2001—2018年美国本科一、四年级学生报告的各项教学质量指标均值;再通过单因素方差和巴弗洛尼检验分析各年度之间的差异,探索指标的历时性变化趋势;最后通过T检验分析2018年一、四年级本科生对各项教学质量指标的感知差异。
(一)教学目标
1.本科生的能力增值由快速提升进入平稳期
能力增值反映了本科生在学期间各项认知和非认知能力的提升水平,是衡量本科教学促进学生成长的重要指标。2001—2012年,全美一年级本科生的能力增值水平由50分显著提升至57分以上,四年级则由56分显著提升至62分以上(Bonferroni检验:一、四年级均为2012>2001,P值均等于0.000);但2013—2018年,一、四年级本科生的能力增值没有显著变化(Bonferroni检验:一、四年级均为2018=2013,P值均等于1)。2018年,全美超过50%的一年级本科生和超过65%的四年级本科生认为自己在数理统计、专业知识、问题解决方面获得了较多成长;超过60%的一年级和超过65%的四年级本科生认为自己在思想道德、多元文化理解、合作沟通方面获得了较多成长。四年级本科生汇报的能力增值显著高于一年级本科生(2018年,T=11.28,p=0.000)。(见图2)

2.高阶认知水平良好,但创造思维亦有不足
高阶认知用以判断学习者能够将知识融会贯通,在新旧概念、经验之间建立联系,形成专业认知模型的水平。从2001年到2012年,在相同的测量题项之下,全美一、四年级本科生的高阶认知水平显著上升(Bonferroni检验:一、四年级均为2012>2001,P值均小于0.01);但2013年指标调整,更加强调“创造”思维后,得分出现微弱下降并保持在60分以上(Bonferroni检验:一、四年级均为2018<2013,P值均小于0.05)。2018年,70%左右的一年级本科生和75%以上的四年级本科生认为,在课堂教学中,任课教师经常注重培养学生理解、运用、评价和创造等高阶思维。四年级本科生在教学中呈现的高阶认知水平显著高于一年级本科生(2018年,T=6.5949,p<0.001)。(见图3)

(二)课程教学过程
1.反思性和整合性等学习主体行为持续提升
反思性学习是学生通过对已有知识的思考、审辨,不断更新对新知识的认识和理解的学习过程。2005—2018年,全美一、四年级本科生的反思性学习水平呈现显著上升趋势,但从2015年开始趋于稳定(Bonferroni检验:一、四年级均为2018>2005,P值均小于0.05;2018=2015,P值均为1)。2018年,65%以上的一、四年级本科生表示会在学习中审视观点的优缺性、站在他人角度理解问题或通过学习新知识改变原有认知模型。四年级的得分显著高于一年级(2018年,T=5.4574,p<0.001),也说明反思性学习水平随年级递增。(见图4)

整合性学习反映学生通过组织不同的信息来源,全方位多视角看待问题的学习过程。2002—2012年,全美一、四年级本科生的得分呈现显著上升趋势(Bonferroni检验:一、四年级均为2012>2005,P值均小于0.01);但2013年以后,整合性学习水平出现了微弱下降并保持在60分左右(Bonferroni检验:一、四年级均为2018<2013,P值均小于0.05)。分析发现,下降原因在于学生能够整合政治、宗教、民族、性别等视角下不同观点的行为显著减少,反映出美国大学生群体深受美国社会阶层、种族割裂现实的影响。2018年,有超过50%的一年级本科生和60%的四年级本科生经常在课程学习中运用跨学科知识、将学习与社会问题关联起来。四年级比一年级的整合性学习水平显著更高(2018年,T=9.0691,p<0.001)。(见图5)

2.一年级本科生的社会建构性学习行为显著增加
合作式学习反映学生积极与他人共同学习课程内容,在互动中建构知识体系的过程。2001年以来,全美四年级本科生的合作学习水平相对稳定在56分上下;一年级的得分均值自50分显著提升至54分以上(Bonferroni检验:2018>2001,P<0.001)。2018年,超过50%的一年级学生和超过60%的四年级学生表示经常与同学一起讨论课程内容、完成学业任务。由于一年级学生合作式学习水平快速提升,2018年一、四年级之间已无显著差异。(见图6)

本科教学中教师给予及时反馈、帮助学生构建学习意义是促进学生发展的重要途径。2001年以来,全美四年级本科生与教师互动的水平稳定在50分上下;但一年级的互动水平自41分显著提升到49分以上(Bonferroni检验:2018>2001,P<0.001)。2001年,分别有27%、15%的一年级学生表示经常与教师讨论职业生涯规划或学术观点,到2018年,这两个比例分别上升到37%和27%。说明一年级的生师互动情况持续改善。从年级差异来看,四年级生师互动水平总体上好于一年级本科生(2018年,T= 2.2459,p<0.05),但差距在逐渐缩小(见图7)。

课堂表达反映学生通过口头或书面语言与他人交流,从而训练思维、构建认知模型的过程。2001年以来,全美四年级本科生的课堂表达水平相对稳定在64分左右,而一年级的得分均值自48分显著提升到52分以上(Bonferroni检验:2018>2001,P<0.001),说明一年级本科生参与课堂表达的行为显著增加。2018年,61%、71%的一、四年级本科生表示经常在课堂上以提问或其他方式参与课堂讨论;38%、57%的一、四年级本科生表示经常在课堂上做展示。四年级的课堂表达水平显著高于一年级(2018年,T=6.8134,p<0.001),说明美国本科学生参与课堂表达的频率随着年级而增长。(见图8)

3.本科生参与真实情境性教学活动的积极性较高
实践性学习是学生在真实情境中解决社会问题、提升知识理解和应用水平的过程。2013年以来,全美一、四年级本科生的实践性学习水平分别稳定在42分、37分左右(Bonferroni检验:一、四年级均为2018=2013,P值均为1)。2018年,52%、60%的一、四年级本科生表示经常将学习用以解决社会问题;10%、61%的一、四年级本科生表示所学课程包含部分社区实践项目。说明实践性学习是美国本科教学的重要环节。四年级的实践性学习水平显著高于一年级(2018,T=6.7741,p<0.001)。随着年级提升,美国本科学生参与社区项目、应用专业知识分析社会问题的学习活动显著增加。(见图9)

高影响力教育活动主要指学生在课堂教学之外参与的、对其成长发展有重要价值的一系列教育实践活动。自2004年以来,全美本科生参与高影响力教育活动的平均人数比例稳定在四年级34%和一年级4.5%左右。2018年,在四年级本科生中,有49%参加了实习实践、社会调查等活动,23%与教师一起共同开展研究课题,45%完成了一次顶点课程,14%曾经或正在参与海外学习项目;在一年级本科生中,已经参与过上述四项活动的学生虽然比例不到5%,但是却有高达77%的学生计划参与实习实践、社会调查活动,34%的学生准备与教师开展研究工作,55%的学生即将参与顶点课程,41%的学生期望前往海外留学。(见图10)

(三)学习支持性环境
支持性环境反映学校为本科生学业进步和社会性成长提供的各项条件。2001—2018年,全美一年级本科生感知的学业支持水平由66分显著提升至69分以上,四年级本科生感知的学业支持水平稳定在63分上下(Bonferroni检验:一年级,2018>2001,P<0.05;四年级,2018=2001,P>0.05)。2018年,分别有76%、70%的一、四年级本科生认为学校为学生学习成长提供了较多支持;78%、66%的一、四年级本科生认为学校为学生提供了较多的写作训练辅导。
2001—2018年,一年级本科生感知的社会性支持水平由44分提升至57分,四年级由37分提升至50分,提升幅度远高于学业性支持(Bonferroni检验:一、四年级均为2018>2001,P均小于0.001),但2015-2018年之间无显著变化。2018年,分别有61%、54%的一、四年级本科生感受到学校为来自不同民族、宗教、地区背景的学生互相交流提供了较多机会;70%、64%的一、四年级本科生感受到学校为学生参与社会活动提供了较多机会;42%、31%的一、四年级本科生认为学校为学生处理工作、家庭等非学业责任提供了较多支持。(见图11)

在不同年级中,一年级本科生感知的学业性和社会性支持水平均显著高于四年级。学生感知的社会性支持低于学业性支持,但提升速度显著更快,说明美国本科院校为学生发展提供的各项支持性资源和条件持续改善。
五、结论与讨论
以教学改革提升人才培养质量是高等教育内涵式发展的必经之路。本研究梳理了美国为走出高等教育普及化阶段“质量低谷”而推动的“以学生为中心”教学改革的理念和实践策略,并借助“全美大学生学习性投入调查(NSSE)”18年历时性数据,分析了改革的总体效果。研究得出以下几点基本结论。
第一,美国“以学生为中心”的本科教学改革呈现出“以科学理论为基础,以实践推进为支点,以多主体参与为动力,以学生调查为依据”的综合性特征。为解决高等教育普及化带来的学生人数扩张、师生互动不足、学习功利化等教学质量问题,美国高等教育领域汲取科学理论和优质实践的成果,积极回归以学生能力增值为导向的通识性教学目标,营造以学习主体性、社会建构性和真实情境性为特征的教学生态,开发具有实用性和操作性的教学原则,鼓励一线教师踊跃参与教学方法创新,以学生调查完善教学质量反馈机制,提升了大学生的学习投入和人才培养效率。1998年,联合国教科文组织在《面向二十一世纪高等教育世界宣言:观念与行动》中呼吁各国高等教育决策者“将学生以及他们的需要置于中心位置”,鼓励机构将学生纳入教学质量评估指标体系,倡导教师聚焦学生发展转变教学模式[36],表明这场由美国兴起的本科教学改革获得全球性认同。
第二,21世纪以来,以学生投入视角来看,各项反映美国本科教学质量的指标不断改善并逐步进入高原瓶颈期。在教学目标方面,本科生能力增值水平持续提升,高阶认知训练微弱波动;教学过程中学生的反思性学习、合作式学习、课堂表达和生师互动行为显著增加,整合性学习、实践性学习和参与高影响力教育活动的情况相对稳定;本科生感受到院校给与的学业和社会性支持稳步增长;在年级差异上,四年级本科生在教学中的学习投入显著高于一年级,但一年级在多项指标上增长幅度更快,对院校支持性的感知也更好。说明近二十年来美国“以学生为中心”的本科教学改革成效良好,基本实现了以学生能力增值为导向的通识教育目标,师生双方的投入水平、学生收获感、院校的支持幅度不断攀升,人才培养呈现出高水平的时间效率。但自2015年以来,能力增值、反思性学习、合作式学习、师生互动、支持性环境等多个指标分别陷入停顿或有所下降,说明改革的边际效益在减弱,改革进入瓶颈期。
第三,为走出高等教育普及化初期的“质量低谷”,美国本科教学改革更加聚焦于学生个性化的成长背景、经历和期望,以学生的学习成长为中心,以整体性和联动性的方式推动高等教育质量提高。我国在借鉴美国等高等教育强国发展经验的基础上,也需以“系统重整”的方式开展本科教学改革。一是通过学术和实践两条路径,吸收国际学术界公认的科学教学理念,提炼优质实践案例和模式,发展适宜中国大学教学情境和中国大学生成长特点的本科教学理论。二是鼓励本科教学管理者、教学研究专家积极参与教学改革,协助一线教师创新教学模式和教学方法,搭建教学研究平台,拓宽教学经验交流渠道。三是利用学生调查、教学信息等大数据,推动高校构建包括本科教学专家、决策机构、督导团队、教师和学生等多主体参与的教学评价和反馈机制,确保改革措施的有效施行和及时更正。
(作者:黄雨恒,史静寰;来源:《教育学报》,2024第2期)