引 言
近年来我国大力推动工程专业学位教育,以培养大量具备实践能力和创新思维的工程技术人才,为我国科技自立自强和产业转型升级提供支撑。与学术学位教育相比,专业学位教育更加注重实践导向,强调提升学生理论应用与解决实际问题的能力。国家希望通过工程专业学位教育的发展,进一步强化大学与产业的互动融合,充分释放大学在科研创新与人才培养方面的潜能。
本研究聚焦于麻省理工学院(以下简称为MIT),探究该校在研究生教育中如何吸纳产业界力量。作为一所成立于美国工业化进程狂飙突进之际的院校,MIT从诞生之日起就携带着实用主义的文化基因,以科学和技术服务于经济发展和社会需要作为学校的远大抱负,其校训“脑与手”(拉丁语是“mens et manus”,英文为“mind and hand”)象征着学术知识与实践目的的融合。在文化理念与困顿财政的交织中,MIT走出了一条创业科学之路,将科研与人才培养融于产业发展与经济发展,由此拓展了大学第三功能的内涵边界,被埃兹科维兹(Henry Etzkowitz)视为“第二次学院革命”。不同于对非功利之纯粹研究的推崇,创业科学注重科研成果的行业应用与产业孵化,将促进经济发展作为教学和研究的功能引入大学。在此过程中,大学与产业之间不断交织、渗透,学校内部的文化和组织结构也随之变化。创业科学理念不断形塑MIT的育人实践,而后者反过来也强化了大学与产业的互动,推动创业科学形态演变。创业科学的不断发育和扩展,也在总体上改变了大学的文化、角色、功能和组织制度,MIT成为创业型大学的策源地,其理念和模式日后被引入斯坦福大学,并扩散至多个国家和地区。
早在一个世纪以前,MIT史上著名的创业科学家与学术领导者威廉·沃克(William H. Walker)认为,MIT的目标应当是通过发展应用科学来培养工业的建设者和领导者,因此仅学习科学原理是不够的,只有实际接触和了解工业中的问题,学生才能将所学的知识应用到各种复杂的条件中,这是一个工程师必须具备的能力与素养。经过一个半世纪的行动与反思,MIT今日的教育实践凝结了许多前人探索。本研究在创业科学这一概念的统摄下,基于四个研究生学位项目的培养方案,分析MIT如何培养能够支撑乃至引领产业发展的工程人才,以期为我国工程硕博士培养提供管窥之见。
一、校企协同育人的案例选择及培养方案分析
本研究采用多个案比较的方法,从工程学院众多的研究生学位项目中选择了四个案例,以尽可能系统深入地了解MIT如何通过校企协同来培养兼具理论素养与实践能力的工程研究生。
(一)案例选取及标准
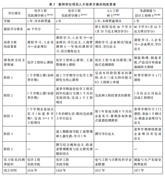
本研究选择的四个学位项目(见表1)分别是:(1)化学工程实践哲学博士(The Doctor of Philosophy in Chemical Engineering Practice,缩写为Ph.D.CEP),(2)化学工程实践理学硕士(The Master of Science in Chemical Engineering Practice,缩写为M.S.CEP),(3)6A工程硕士(6A Master of Engineering Thesis Program with Industry),(4)先进制造与设计工程硕士(The Master of Engineering in Advanced Manufacturing and Design)。
案例的选取主要依据三个标准:第一,尽可能涵盖MIT研究生教育中不同的学位层次与类型,以尽量全面地了解MIT的教育状况;第二,培养方案明确体现出对产教融合的重视,正式纳入了企业实习;第三,相关学系的历史悠久,始终伴随MIT创业科学的发展,为案例学位项目的教育实践积累了丰富的产业资源与实践智慧。

MIT在工程领域的研究生学位包括理学硕士(Master of Science)、工程硕士(Master of Engineering)、工程师学位(Engineer’s Degree)、哲学/科学博士(Ph.D in Philosophy or Science)四种,并没有工程专业博士学位。据学校官网信息显示,工程师学位的学制一般为2年,其培养程度介于硕士与博士之间:与硕士学位相比,工程师学位意在引导学生在工程和科学方面具备更专精和更广泛的能力;但与博士学位相比,它对原创研究的重视程度略低。理学硕士和工程硕士的差别并不在于培养导向上的分化,而更多是学位要求的学分或者说是学习量的差异,前者为至少66个学分,后者则要求学生获得90个以上的学分。
MIT工程领域的研究生培养以哲学/科学博士、理学硕士和工程硕士学位为主,在2019—2024年,MIT工程学院共授予5615人学位,这三类学生的比例依次为30.4%、38.9%、29.7%,相比之下,工程师学位的授予数仅为50,占比不到1%(见表2)。因此,本研究主要从理学硕士、工程硕士以及哲学/科学博士教育中选取案例,基本覆盖了MIT工程研究生教育的总体类型。

案例学位项目的人才培养方案具有明显的产教融合导向,正式引入企业资源为学生提供实习机会和工程项目。这四个案例学位项目分别隶属于化学工程系、电气工程与计算机科学系、机械工程系。MIT的这三个工程领域卓有声誉,具有创业科学的典型特征:它们波澜壮阔的发展史深刻嵌入到美国相关产业的兴起与转型之中,可以说是美国化工、电力、通信、机器装备、计算机软件等产业不可忽略的参与者。以化学工程系为例,早在1888年,MIT便已经开始在化学系中设立化学工程本科专业,并于1920年正式设立化学工程系,其研究方向从传统的造纸、制糖、石油化工拓展到能源、材料、医疗和生物技术等领域,始终处于全球化工技术的前沿。化学工程系培养了一大批行业精英与科研人才,10%以上的校友是工业公司的高级管理人员,在美国化学工程领域的国家工程院院士中,20%是该系的校友或教师。由此可见,化学工程系的研究水准及产业辐射力都达到相当高度。
经历了一个多世纪的发展,这些学科均具有深厚的学术积淀和产业影响力,强调与工业界的紧密联系早已成为这些学系的重要传统。这些学系将工程研究、人才培养与产业需求相融合的实践,为案例学位项目提供了丰富的资源、惯例与经验。
(二)案例学位项目培养方案的构成要素
培养方案在人才培养中承担着重要角色,它将教育理念和目标转化为一系列课程的集合,为学生的学习提供了系统性和结构化的指导框架,也具有将学校内外部多种资源纳入教育过程的潜能。有鉴于此,本研究聚焦案例学位项目的培养方案,分析它们如何架构学生的学习内容和时间节奏,在此过程中如何整合学校与企业力量,以培养适应甚至引领产业发展的人才。
基于四个案例学位项目的培养方案,本研究梳理了其核心要素与阶段划分(见表3)。它们均延续了MIT建校以来培养工业建设者与领导者的抱负,重视理论学习和行业实践的融会贯通,意在培养能够运用研发能力解决复杂工程问题的高水平专业人才。化学工程实践哲学博士、先进制造与设计工程硕士项目明确表示,它们旨在培养兼具科研能力、实践经验和创新创业能力的未来领袖。
这些学位项目在学位层次、学位类型、论文要求方面呈现多样性,如化学工程实践理学硕士项目并不要求学生撰写学位论文。校企协同或产教融合培养工业领袖的理念主要体现在培养方案的两个共性要素:围绕工程项目的入企实习、商业与创业教育。案例学位项目均通过专门的跨界组织引入创新型企业,整合学校、企业、学生等利益主体的资源并对其权责义务进行规定,引导学生在解决前沿技术难题中学习。

二、以项目为中心的校企协同育人框架
校企协同在案例学位项目中主要体现在“企业项目”这一培养要素上,如化学工程有关的两个项目规定学生在2家企业完成3—4个项目,每个项目为期4周。6A工程硕士项目则要求入选的硕士生实习6个月。学生在企业接触生产或运营中真实的、前沿的问题并通过技术研发予以解决,学生在此基础上完成毕业论文或研究报告。工程项目成为学生沉浸于实践并培养工程问题解决能力的载体和途径,也成为校企协同的焦点。
我国工程硕博士培养,特别是联培项目中已出现类似的制度探索,但效果并不尽如人意,由此引发的疑问是,MIT在校企协同育人中积累了哪些有益的经验?如何让学生学有所获?如何让企业、高校以及学生三方实现共赢?经过不断地探索与反思,MIT校企协同的项目育人形成了下述几个关键特征。
(一)以项目为中心的校企协同育人框架
围绕学生项目所需的多种资源和互动需求进行制度设计,MIT逐渐形成了一套精细的多主体协同育人框架,这些要素之间彼此配合,为学生进行技术研发和能力发展提供条件保障。本研究总结了MIT、企业与学生三方主体的社会互动与权责分配(见图1)。这一协同育人框架不仅涉及校企协同的主要问题,如项目来源、经费支持、知识产权归属等,也考虑到学生选拔、职前准备、学习投入等直接关乎培养效果的细节问题。例如,化学工程实践学院(David H. Kosh School of Chemical Engineering Practice, 以下简称实践学院)在学生前往企业之前,为学生提供包括职业行为、时间管理等议题在内的培训课程,以促使他们尽快适应企业的工作。6A工程硕士项目对学生在企实习的出勤率、遵守公司政策的职业行为等作出了明确规定。在与企业长期的协同互动中,这些学位项目的管理者意识到基于企业项目来培养学生会面临一系列挑战,如时间有限、项目进度的压力,因此,在项目招生时就会对学生的相关特质和前置积累进行考察,以尽可能确保学生胜任实习项目,学校也会对招生规模、项目执行进度、教师待遇与激励等方面进行全盘考虑。

(二)项目匹配:从企业的技术需求到学生的工程项目
大学、企业以及学生的核心交汇点在于“项目”,项目的任务特质关系到参与者的满意度、获得感以及教育成效。源自企业的真实需求并不必然适合于学生攻关,二者之间往往存在鸿沟,案例学位项目通过不同的方式对此加以弥合,将企业的技术难题转化成适合学生的研发项目。
化学工程的两个学位项目主要依托实践学院安排学生入企实习。这一组织隶属于化学工程系,专门负责寻求企业资源,为学生提供实习机会。实践学院在合作企业设置教学站点,并派出1—2名驻站教师,他们的任务之一就是对企业的工程技术难题进行筛选和转化,从中提炼出适合学生承担的工程项目。这些项目主要在实现商业目标的背景下,基于公司的资源和平台进行攻关。40多年前有文章指出,在实践学院的教育理念中,学生项目需要具备以下特征:(1)工程问题必须具有教育价值,其解决需要学生发挥主动性、判断力和独立思考的能力,并深度应用多种技术技能。(2)问题的解决将对企业运营和/或对相关现象的理解产生有价值的贡献。上述标准延续至今,MIT对化学工程实践理学硕士学位的介绍也鲜明地指出这两个特点。
先进制造与设计工程硕士项目、6A工程硕士项目则引入匹配机制,首先由联盟企业提出技术需求,学校再根据学生申请表中的背景经历和技术兴趣予以匹配。这些做法在程序上保证了企业需求与学生意向的匹配度,进而在相当程度上调动了企业、院校与学生的积极性。经过课题转化或匹配机制,这些项目能够回应企业问题解决、学生能力提升以及院校知识发展三方需求中的两种或全部,进而保障了校企协同育人的效果和持续性。
(三)项目执行过程的高度投入
案例学位项目对学生的前期基础和项目执行进度做出了明确安排,从多个方面促使学生全力投入项目。实践学院的实习项目以强度大而著称,在为期4周的项目中,由学生组成3—4人的团队,每组要完成3场正式演讲、1份简短的工作介绍和1份记录工作的最终报告。这些报告会接受技术内容、准确性、组织结构等多个维度的评估。学生在站期间每周需要工作60—80小时,这引发了学生关于时间紧、任务重的抱怨,然而学校和教师不为所动。在教师看来,这些项目体现着工程师工作的真实情况:总是面临结果产出、创新需求、团队合作、项目规划、进展汇报等诸多方面的问题和压力。教育不是一场教师与学生相互松绑、寻求轻松的“共谋”,而是以日积月累、滴水穿石的力量来形塑学生心智的过程。如果MIT要将学生培养为未来的人才,那么这一目标需要落成于微小但却强有力的教育行动中。
无独有偶,100年前6A工程硕士项目的学生在通用电气公司的实习就已形成高强度投入的传统,他们“白天工作,晚上学习”,其用意在于养成未来工程师在工作中不断更新知识的惯习。现在的6A工程硕士项目依旧对学生的实习项目投入做出明确规定:实习开始的2周内要提交初步的工作项目计划,第3个月末提交中期进展报告以及论文开题报告,6个月结束后交1份最终报告,向团队成员、教师和企业的领导进行5分钟的陈述汇报,并提交论文。
(四)学生项目的研发成效
学生承担的企业项目具有技术研发的空间,学校也重视引导学生在驻扎企业的过程中或之后进行相应的论文转化,案例学位项目均有此特点。6A工程硕士、先进制造与设计工程硕士这两个项目明确要求学生将企业项目转化为学位论文方可毕业,实践学院的硕士学位教育虽然取消了论文的规定,但并未放弃学生在站期间围绕项目进行技术研发的要求,毕竟工程技术研发成果的形式多样,论文只是其中之一。
从学生的论文题目和摘要看,这些研究贴近应用场景,涉及系统/装置设计、效率改进、流程优化、策略分析等方面(见表4)。例如,在先进制造与设计工程硕士项目中,有项目研发了一种工业吸尘机器人,其应用场景是自动化仓库的除尘需求。以往自动化仓库依靠机器人移动或运输物品,仓库中的灰尘经常使运输机器人滑倒,导致机器人可能无法有效识别自己的位置,也可能引发机器人相撞。此前,为了减少地板上的灰尘量,仓库使用工业洗涤器,但这种清洗方式比较耗费人力,需要定期维护。有鉴于此,学生提出了一种可用于持续清洁仓库地板的工业吸尘机器人的设想。
人们观念中流传甚广的线性创新模式(基础研究—开发—生产与营销)仅是创新的一小部分,大量创新是非线性的。企业进行技术研发通常出于商业需求,对已有的产品、技术、知识进行混合予以应对,当这种既有知识和技术的混合具有难度或者需要纳入新知识、技术或产品时,就产生了对工程研发的需求,相应的研发成果再经历后续的使用反馈进行迭代优化, MIT学生承担的企业项目大多属于这种情况。

基于学生的项目研发成果,企业运行中存在的实际问题经常得以解决或优化。实践学院的历史上不乏为企业节约成本或创造利润的故事。1962—1967年,学生在美国氰胺公司(American Cyanamid)的项目为公司降低了年均16万美元的开支;20世纪80年代,两名学生为陶氏化学公司(Dow Chemical Company)的研发项目节约了百万美元。在了解到学生在某个企业的项目报告之后,通用电器公司副总裁查理斯·里德(Charles Reed)慕名而来,主动邀请实践学院在公司设立教学工作站。他向当时MIT的校长表达了对实践学院的赞誉:“项目所涉的范围之广、质量之高,给我留下了深刻的印象……(学生们的)研发成果有望为企业每年节约40万到70万的成本……这真是不同寻常、卓有价值的研究生教育。”
学生围绕工程项目的技术研发正是创业科学的微观缩影。创业科学主要是基于大学的教学与科研而衍生出的服务于企业发展和区域经济增长的功能,案例学位项目中的学生是这一导向的微观能动者。这些研发工作大多体现了创新的非线性模式:工程师针对工业界真实场景中的产品、技术、工艺问题进行研发,创新源于用户反馈或企业生产运营中的问题,而非大学实验室里的科学突破。
通过项目攻关,企业的技术难题得到解决,学生相当于企业研发力量的补充。学生得到了锻炼,企业也有所收获,学生的入企实习并不与毕业去向绑定,不过会有相当数量的毕业生进入联培企业工作。例如,在6A工程硕士项目中,有近一半的学生在毕业后收到了实习企业提供的全职工作机会。
(五)MIT与产业互动中的教育跨界组织
案例学位项目中有一系列的教育的跨界组织。例如,化学工程系的两个项目依托实践学院,6A工程硕士项目则有赖于电气工程与计算机科学企业联盟(Electrical Engineering and Computer Science Alliance,以下简称EECS联盟),先进制造与设计工程硕士项目也明确指出其办学建立在制造与生产实验室(Laboratory for Manufacturing and Productivity,LMP)几十年努力的基础上。
如何依托行业的丰富资源来进行工程教育,这些思考一直伴随MIT创业科学发展。1916年,威廉·沃克成立了实践学院,MIT与合作企业共同设立教学工作站,接纳学生进入企业实习。电气工程系的杜加尔德·杰克逊(Dugald C. Jackson)于1917年与通用电气公司合作成立了类似组织,即如今EECS联盟的前身。一个多世纪以来,这些跨界组织成为企业资源和大学知识的交汇之地,它们一方面联络创新型公司,不断向学校提出前沿技术需求;另一方面,这些组织也可能拥有独立的人员配置,吸纳或联结MIT相关系科的师生。这些教育跨界组织的运作类似于小型的技术咨询公司:企业提出问题,跨界组织集结学校资源,由MIT学生在教师指导下解决问题。对于学校的人才培养而言,这些跨界组织发挥着导航仪的作用,筛选顺应或引领技术发展趋势的企业和项目,确保MIT的学生培养同产业前沿同频。它们相当于学校应对产业资源起伏变动的调节器,尽管不少企业有同MIT长期合作的传统,但企业可以根据自身的技术需求和发展状况灵活进出,这种波动性得到了跨界组织的缓冲或调节——相比之下,它们长期存在,保持稳定。譬如,通用电气的化学工程教学站点运行于1977—1989年,洛斯阿拉莫斯国家实验室的教学站点仅存在于1987年,而实践学院则已存续一百余年,持续地将企业资源引入化学工程系的教育之中。
这些组织提供的项目机会可以灵活地嵌入从本科生到博士生的培养之中,成为MIT面向产业培养人才的基础构件。在倡导“自由选择”的教育体系下,学生自行决定加入与否。电气工程与计算机科学企业联盟的研发项目长期以来都向本科生、硕士生、博士生开放,本科生、博士生可以去企业实习3个月。1993年学校正式设置了6A工程硕士项目,要求本硕贯通,学生实习6个月。在化学工程系,实践学院的实习教育长期以来存在于本科阶段,MIT在1921—1922学年首次正式成立了化学工程实践本科专业,该专业一直持续运行到1968—1969学年。此后,实践学院一直深度参与化学工程系的研究生教育,基于MIT对学位授予数的统计,该系90%以上的硕士生出自化学工程实践理学硕士项目,也有大量化学工程的博士生(Ph.D in Chemical Engineering)参加实践学院的企业实习,这一比例在30年前大约为2/3。这一传统长期运行,于1999年被整合到化学工程实践哲学博士项目的培养方案中,成为此学位项目学生的必选项。由此可见,尽管四个案例学位项目的学位授予人数并不算多,但不少这些学位项目之外的学生也接受了跨界组织提供的实习教育。
学生进入企业实习并承担研发项目在MIT起步很早,是该校在19世纪晚期到20世纪早期创业科学在教育领域结出的制度果实。注重校企协同的研究生教育项目集成了MIT几代人不断行动与反思所凝聚的智慧,而非一朝一夕之功。在重视创业科学有利于产业发展的同时,更需要注意到它对学校的价值。创业科学将大学科研和教学积极融于产业的同时,也为大学构筑了更广泛、更多样和更深刻的社会联结,不断为学校的科研与教学带来源头活水,也构筑起应对危机的防护系统——在1950—1980年,由于培养成本的上涨及工程教育界对工程科学的强调,实践学院项目受到了前所未有的质疑与挑战。由校友发起的筹款活动,救实践学院于危难之中,并最终争取到大卫·柯赫(David H. Koch)的捐赠,解除了学院发展的后顾之忧,延续了MIT化学工程教育的多样化探索。1976年,化学工程系的新大楼建成,90%的资金来自实践学院院友及其创办企业的捐赠。
三、造就创业者:基于工程的商业与创业教育
如何为学生在企业的生涯发展奠定坚实的基础,赋能学生在企业的组织环境乃至更广阔的政治经济系统内推进自己的专业工作,并将其转化成经济价值或公共福利,历来是MIT培养工业领袖的题中之义。早在一个多世纪以前,这已成为MIT的重要关切,社会能力、经管知识还有商业思维的培养是工程教育的组成部分。这一传统在部分程度上也源于工程固有的经济属性,技术在工业化社会成为许多企业盈利和经济发展的核心资源,工程与经济紧密交织在一起。不过,从工程师的想法、技术或发明到实际用于企业经营,还需要将多种知识、能力和资源组合起来,这一过程对成本控制、市场开拓等方面的要求并不能从工程师的技术能力中自发生长或简单迁移而出。为提升技术知识商业化和资本化的效率,商业与创业教育逐渐纳入工程教育版图中。
案例学位项目也呈现重视商业管理与创业教育的导向。从培养方案看,先进制造与设计工程硕士项目开设工程师管理、产品设计与开发、全球制造和创业专业研讨会等课程,重视培养学生在商业情境下的产品意识和管理技能。例如,工程师管理这门课程,引导学生从工程从业人员、经理和企业家的专业视角出发来审视金融、创办公司和人员管理。产品设计相关的几门课程则涵盖了产品规划、客户需求识别、概念生成、产品架构、可制造性设计、市场营销等主题。化学工程系的学生前往实践学院之前,院系会为学生开设专门的培训课程,学生将学习到职业发展、项目管理、领导力、项目经济学、时间管理等方面的知识,这些培训既有助于学生尽快适应企业环境,也内含培养学生成长为工程领导者乃至企业家的长远考虑。这些项目正式引入商业教育,但尚未明确要求与学生的论文研究相结合,化学工程实践哲学博士项目的培养方案提供了进阶的版本:学生在论文完成之后要有对研究成果进行商业转化的考虑。该项目的博士生第一年在修习理论课程和站点实习之后,要开展为期2年的科研,并完成学位论文。在课程学习、资格考试、开题答辩等环节,学校对他们与传统的化学工程博士生一视同仁,并不会因其注重实践而降低对论文的要求,如果论文达不到标准,需要学生延长研究年限。博士论文完成后,学生需要用1年的时间学习斯隆商学院工商管理硕士的新生课程,其内容涵盖经济理论、商业金融、战略营销以及企业管理等众多方面,使学生更好地理解企业的管理运营和市场运作,提升其管理能力与知识商业化的意识。这一板块的学习也注重理论实践相结合,博士生需要参加“第一年挑战”(first year challenge)活动,通过团队合作为公司完成一个真实的商业项目。最后,博士生要将斯隆商学院的商业学习与学生论文项目的研究进行整合,并撰写市场分析报告、商业计划书、研究计划书或类似文件,作为附录纳入博士研究论文之中。化学工程实践哲学博士学位项目的培养规模虽然不大却极具象征意义,它代表了MIT创业科学文化下高水平博士生教育的导向:严苛的工程科学研究,以及在此基础上的商业化。
案例学位项目在培养方案中融入商业与创业教育,反映了MIT深厚的创业科学传统以及第二次世界大战后创业教育的日益活跃。第二次世界大战以后,工程研究的生产力属性和经济功能被急剧放大。基于科学与技术的革新在经济增长中的作用日益突出,发展速度最快的产业几乎都是以研究为基础的产业:信息技术、软件、生物制药、新材料等。在这一时期,MIT创业科学的发展进入新阶段:越来越多的教师和学生基于研究成果孵化公司。大学研究到有市场产品之间还有相当距离,为了提高知识产业化的效率,出现了一系列促进研究成果和信息跨界扩散的组织制度(技术转让办公室、科技园)和实践,工程教育领域也酝酿着一场规模巨大且深刻的变革:过去为已有企业培养人才的主流范式不符合经济世界科技企业不断孵化的现实趋势和MIT培养领袖的抱负,创业教育兴起。MIT不仅要为成熟的大企业培养有能力创造价值的学生,也要造就新企业或新产业的创业者—他们深知自己研制的东西具有商业上的潜力,有意愿、有能力将基于研究的想法商业化。
从20世纪60年代起,MIT的创业教育举措不断,时至今日,全校有超过85个教育计划或项目专注于创新与创业教育,相关的学生社团有50多个,斯隆商学院、马丁信托中心(Martin Trust Center)等,为学生提供了大量的创业教育机会。从制度化程度看,这些创业教育包括形式多样的课外活动(创业大赛),也有有关创业的微专业(如创业与创新微专业,The Entrepreneurship & Innovation Certificate),还有高度制度化的学位教育(如全球运营领导者计划,MIT’s Leaders for Global Operations Dual Degree Program,简称为LGO)。这些教育兼顾工程与商业,注重理论与实践,形成了覆盖创业孵化不同阶段的创业教育系统,渗透到学校文化与教育实践的多个方面。
创业教育成为MIT以工程科研和人才培养推动经济发展的有效路径。据《麻省理工学院的创业与创新》报告估计,截至2014年,MIT校友创办了3万多家持续运营的公司,这些公司创造了大约460万个工作岗位,每年全球营收约为1.9万亿美元,这些成就相当于当时的世界第10大经济体。在2024年,MIT一共披露了679项技术,签署了112份专利许可协议,专利许可和作价入股的总收入为3930万美元(约合人民币2.8亿元),成立了24家初创公司。毕业生创业的比例持续增长,1960年之前,毕业3年内创业的校友比例为1.3%,到2010年这一比例扩大至12%;校友首次创业的平均年龄也从20世纪40年代的39岁下降至2010年的27岁。这也显示学校教育对创业行动的影响和关联逐渐强化。
因此,如果要真正理解案例学位项目对商业与创业教育的重视,我们需要在更广阔的视野下审视MIT创业科学传统在第二次世界大战后的演进及其在创业教育中的诸多探索与实践。基于工程的商业与创业教育,并非仅限于本研究的案例学位项目,而是已经发展为MIT工学院各系科富有生机的教育导向,如航空航天系开设了航空航天创新(Certificate in Aerospace Innovation)的微专业。学校丰富的、多样化的创业教育系统为工程学位教育提供了可资利用或整合的资源,实践学院的博士教育正是整合了斯隆商学院的工商管理硕士教育,而6A工程硕士项目最近也整合了MIT马丁信托中心的创业教育资源而新辟了创业教育的轨道:学生提出申请并通过筛选后获得资助,在6个月内提交具有商业前景的想法或原型产品,并在此基础上完成硕士论文,学生被期待在毕业后启动基于这一项目的创业计划。
在创业科学及其支撑的创业型大学不断从边缘走入中心的进程中,也伴随着争议。创业科学及创业教育追求知识的商品化,是否伤害了科学的自主性和独立精神?是否扩大了欲望而有损于道德伦理与公共福祉?特别是在人类进入技术社会的背景下,技术无处不在,工程师的社会角色更加重要,他们如何在创造(creation)、创新(innovation)与创业(entrepreneurship)中确保对“善(good)”的践行?这些争议也彰显出工程伦理教育的必要性。在苏世民计算机学院成立后以及最近的AI风潮下,MIT对工程伦理问题的讨论又掀起了新一波热潮。6A工程硕士项目要求学生修习一门体验式伦理学课程(Experiential Ethics),向学生介绍工业、科学和技术领域的伦理学,学生可以获得理论和实践工具,批判性地反思个人、专业和政治角色,了解技术发展的社会影响与相关的道德责任。在理想的教育图景中,工程师既具备技术专业知识和才干,又拥有百折不挠的创业精神,从而为社会做出更大的贡献,同时他还敏于思考其工作的社会责任和道德意蕴。从这个意义上讲,创业教育的扩散和深化需要纳入必要的伦理道德思考,避免沦为跛足的教育。
四、结论与启示
(一)MIT创业科学的发展与面向产业的工程教育
MIT的四个案例学位项目致力于培养具有实践能力和创新能力的产业建设者与领导者,主要是通过解决企业真实问题的工程项目和基于工程研究的商业与创业教育这两条路径实现。这些做法隐含着一条工程知识生产与应用的线索:学生在真实的产业场景下,基于研究产生具有应用前景与商业价值的工程知识。这些知识有助于推动工程问题的解决,如流程优化,工艺提升或器件原型、模型的创制。此外,部分研究也具有一定的理论性,能够推进或丰富人们对相关现象的认识。
上述科产教融合的教育实践,深度依托于MIT在一个多世纪以来创业科学的制度建构以及在此过程中演化出的跨界组织。化学工程、电气工程等工程学科在MIT的制度化发展,大多伴随美国相关产业的兴起。公司的技术创新和生产流程优化既基于大学的研究成果,同时也向大学不断提出了新的研发需求,大学与产业之间形成了往返穿梭的知识、技术和人员交流,工程学科与相关产业之间形成了协同演化的关系,这也成为人才培养校企深度协同的可能性前提。MIT与产业界构建起活跃的研发联系,在2022年,大约有800家企业同学校的师生进行合作研究,产业资助的研发经费多达1.66亿美元,占MIT科研经费的21%,在全美所有不含医学院的大学中名列榜首。在学校与产业的紧密联系下,以实践学院、电气工程与计算机企业联盟、马丁信托中心为代表的教育跨界组织不断出现。这些跨界组织强化了大学与产业界的资源互通,成为融合学系理论资源与产业需求的有效桥梁。这些学位项目的教育吸纳了创业科学在不同历史阶段所创造和沉积下来的组织制度和教育实践。无论是引入企业真实的工程项目,还是创业教育,这些元素早已以课外活动或者选修的形式广泛存在于MIT的教育日常之中,从本科生到博士生教育,都渗透着大量面向产业的教育机会。待到条件合适之时,这些元素就会被正式集成到学位教育的培养方案之中。
因而,MIT面向产业的工程教育,应该置于整个大学创业科学文化及组织制度不断创生的社会进程中加以审视。MIT经历过更重视基础研究还是应用研究的争论和路线抉择,在种种阵痛过后,以高水平研究支撑和引领产业发展成为学校的共识,并摸索出一系列平衡产业服务与学术推进的制度安排。20世纪30年代MIT的校长卡尔·康普顿(Karl Taylor Compton)曾表明态度:“我们希望学校的教师尽可能对产业有所助益,但我们不能将实验室或教师‘出售’给任何一家企业。”这也表明了MIT筛选研究问题的导向和决心。自此,巴斯德象限的知识生产——即能够用于实际问题解决且具有理论原创性的研究——成为MIT工程领域教师与研究生科研的一种传统。巴斯德象限大量位于技术的前沿地带:应用场景具有技术上的挑战性,同时缺乏已有理论和方法的有效指导。工程领域的研究生教育在强调研究性的同时,也保留了对应用导向的关注,理论性和应用性在支撑高水平创业科学的巴斯德象限内实现了统一。这也部分解释了为什么MIT的工程教育没有专业博士学位,理学硕士和工程硕士之间也并未形成所谓学术型还是实践型的严苛分类,而是更多放权给学系进行因地制宜地选择和培养方案规划,根据其学习量和年限决定授予何种硕士学位。由此,我们也可以理解为何强调企业实习且不要求学位论文的化学工程实践理学硕士项目颁发理学硕士学位,而诸如生物医学工程硕士(Master of Engineering in Biomedical Engineering)的培养方案主要是对选修课程和学位论文的规定,并未发现显性的产学融合要素。
(二)对我国工程人才培养的启示
在创业科学视角下对MIT面向产业培养工程人才进行分析,对于我国工程研究生教育深具启示。
第一,应进一步加强工程硕博士培养方案以及校企协同育人框架的精益设计。近年来,在国家大力推动下,我国工程硕博士培养在校企联培方面进行了大量探索,校企协同育人的合作框架和工程硕博士的培养方案也在逐步确立,诸如学生入企实习、承担企业真实的工程项目、校企双导师制等在MIT案例学位项目中的元素也已经在我国不少工程专业学位培养模式中出现。不过,由于短期内教育规模的快速扩大以及一些政策、项目的仓促出台,工程专业学位教育的人才培养效果以及利益相关者的获得感仍有大量亟需改进之处。MIT在校企协同的项目设计、学生进入企业之后的身份转变及其融入等方面为我们提供了不少有益的启发。如何在校企协同的宏观框架和育人模式的顶层设计下进一步理顺微观但却极其重要的日常细节,是后续工程专业学位教育培养方案制定、优化与执行应当予以关注之处。
第二,工程人才培养应置于大学创业科学发展的整体视角下予以思考,结合大学与产业互动需求的具体情况,建构多样化的高层次工程人才培养模式。当前,我国正处于从制造业大国向强国迈进的关键时期,过去经济增长依赖劳动密集与投资密集的模式有所改变,创新型企业逐渐壮大,不少产业及其龙头企业对研究型大学提出的研发与人才需求日益增加,这提供了我国大学的工程科学进一步向创业型科学转型发展的历史契机。我们应在更宏大的结构视野下思考大学与产业深度互动的制度设计和组织安排,这也将为工程人才培养特别是专业学位教育带来丰富的行业资源。郭建如等人对省属行业特色高校的研究也表明,高校拥有的行业资源、地方资源越多,产教融合程度越高,工程硕士生的培养方式与工学硕士生的培养方式区分度越大,专业学位研究生培养模式改革越能够得到较好落实。
不过,在创业科学转型发展及工程硕博士培养体系建构的过程中,我们还需要关注学科与产业差异,避免一概而论。不少研究表明产业及其内部的企业之间存在难以忽略的异质性,它们在研发需求(如生物制药业与纺织业在此方面有明显的差异)、创新门槛、资金密集度、技术专有程度、波动的增长态势等维度都有明显不同,这些差异会深刻影响产业/企业对大学需求的具体内容(如企业是更需要大学的科研成果还是受过不同程度研究训练的学生)及其规模总量。具体到工程硕博士教育而言,企业在多大程度上需要科学或技术上的研发,这种研发又在多大程度上依赖大学,又有多少能够转化为适合研究生的工程项目,这些可能影响人才培养方面校企协同的具体内容、方式途径、协同程度及体量规模。鉴于产业/企业、大学及其学科各自的异质性,我国校企协同的人才培养也应因地制宜,推进研究生培养模式的多样化探索。此外,工程学科朝着创业科学的深化发展,也关系着学术学位研究生教育的品质,促进大学与行业频繁的信息交换,促使研究者洞悉企业的前沿发展或需求,部分程度上有助于减少学界为论文而论文的泡沫,而将工作导向真实问题的研究。重视实践与应用是工程科学的本质属性,这一特质不因专业型还是学术型教育而有根本不同,这也意味着产教融合不仅是专业学位教育的命题,也是学术型研究生培养的题中之义。
第三,进一步加强基于工程教育的商业与创业教育,培养未来能够引领行业发展的工程人才。当前,在科技自立自强、突破卡脖子技术封锁的迫切需求之下,我们有必要强调面向国家和产业重大需求进行工程人才培养,需要重视科学与技术维度的教育。不过,我们也应当关注商业与创业教育这一工程教育中的重要趋势,尤其考虑到我国制造业转型升级、人口红利逐步消失的宏大背景,发展商业与创业教育应当成为高校工程教育的重要考量。在洞悉或满足社会需求、不断开辟新领域、推动经济发展方面,创业教育被赋予了重要期待,许多国家和地区基于此进行创新体系构建。继MIT、斯坦福大学开风气之后,全球许多高校致力于将工程教育和商业与创业教育融合起来,如英国剑桥大学的部分工程博士生教育也积极纳入商业与创业教育的必修课。
基于工程的商业与创业教育并不以弱化工程教育为代价,在严谨的理论和技术教育之外,它将工程设计教育与项目式学习放在重要位置,也呼唤着想象力、创造力和伦理关怀的培养——工程师最终回应什么样的需求,又能够为世界创造什么,需要这些品质禀赋的深度融入,这些都意味着工程教育需要进行一系列相应的变革。
目前,我国的创业教育主要以课外活动和学生大赛的方式进行,尚未有意识地与工程教育深度结合。工程教育界虽出现了零星探索,但总体上还缺乏对创业教育的系统思考和布局。创业有其复杂性和不确定性,也有巨大的行业差异。这些特质以及国内外工程教育趋势的差异,都在提示我们应该深入思考如何在工程教育中纳入创业教育。教育成效的最终检验在于学生的创业心智发展与相关行为,在于市场反馈和社会认可,而不是高校在创新创业类大赛的获奖指标。
(作者:蔺亚琼,华中科技大学教育科学研究院副教授;董子硕,华中科技大学教育科学研究院硕士研究生;来源:《大学与学科》2025年第1期)